受けとめよう生徒の心 伝えよう教師の熱意

過去図書館へ 

第3回堅田児童館おはなし会を開催しました。

2026/01/29


1月29日(木)16:00より、堅田児童館において図書委員3名が、地域の子どもたちと保護者の方々を対象におはなし会を開催しました。参加者は堅田児童館の先生方も含め、約32名でした。今回は絵本『だるまさんが』『パムとケロのそらのたび』と、紙芝居『なぜ、せつぶんに豆をまくの?』の読み聞かせを行いました。子どもたちだけでなく、保護者の方々も懐かしそうにじっくりと聴いてくださり、充実した時間となりました。読み聞かせの後は、途中から加わってくれた小学生の子どもたちとカードゲームで交流しました。これで今年度の堅田児童館おはなし会は終了しました。

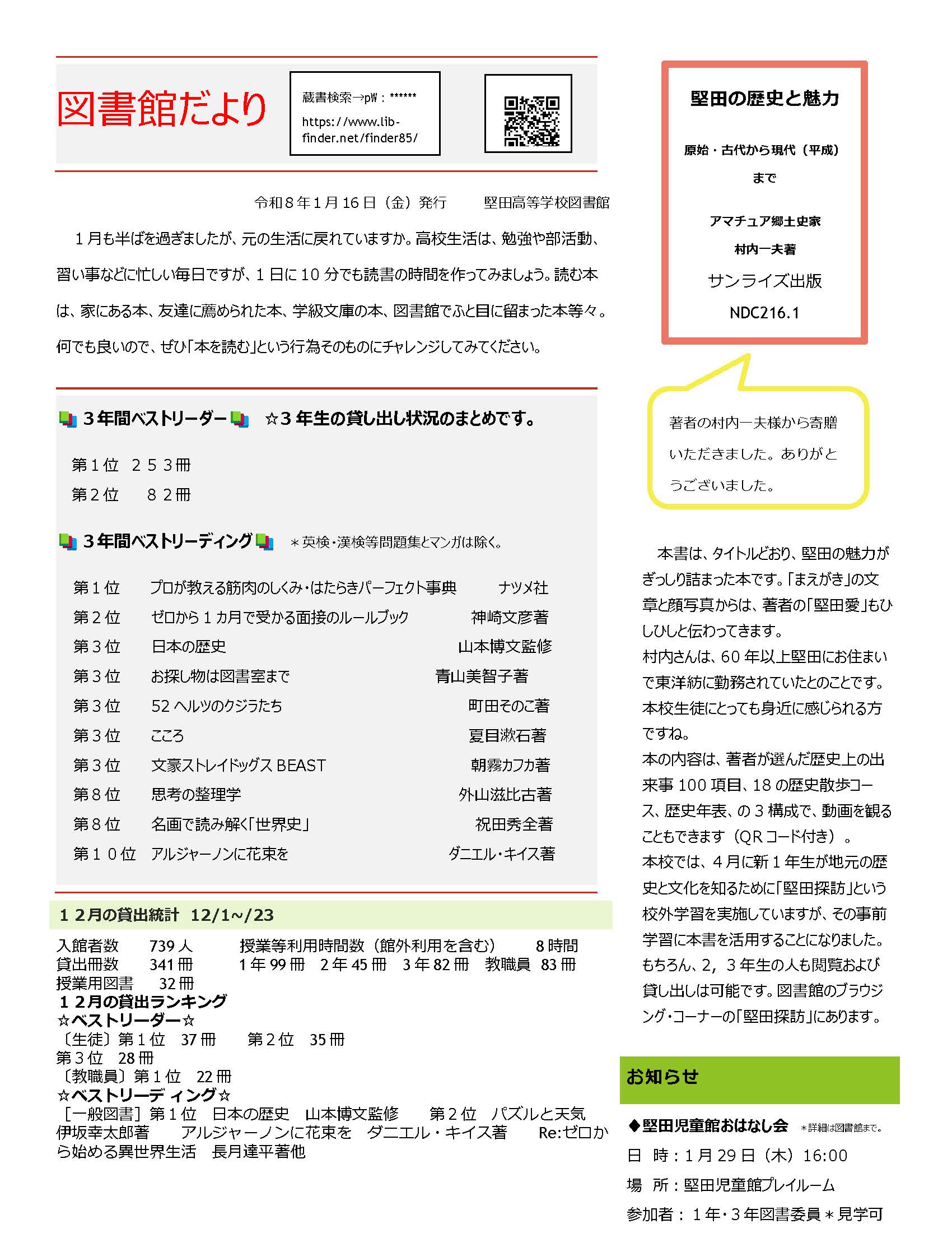
図書だより 1/16号

画像クリックでPDFへ

図書だより 12/17号

画像クリックでPDFへ

図書だより 11/28号

画像クリックでPDFへ

第2回堅田児童館おはなし会を開催しました。

2025/11/13


11月13日(木)15:50より、堅田児童館において図書委員4名が、地域の子どもたちと保護者の方々を対象におはなし会を開催しました。参加者は堅田児童館の先生方も含め、約32名でした。乳児向けに『きゅっきゅっきゅっ』、幼児向けに『あかまるちゃんとくろまるちゃん』、そして最後に図書委員自作の『かぐやひめ』の絵本3冊の読み聞かせを行いました。読み聞かせの後は各々子どもたちと一緒に遊んで交流しました。短い時間ですが、直接子どもたちと触れ合えるひとときは、生徒たちにとって心温まる楽しい時間となっています。

図書だより 10/22号

画像クリックでPDFへ

図書だより 9/17号

画像クリックでPDFへ

第1回堅田児童館おはなし会を開催しました。

2025/07/25


7月23日(水)11:00より、堅田児童館において図書委員3名と有志3名の計6名が、地域の子どもたちと保護者の方々を対象におはなし会を開催しました。参加者は堅田児童館の先生方も含め、約20名でした。乳幼児向けの『みどりいろのすず』や夏にふさわしい『すすめ!うみのきゅうじょたい』など、絵本4冊の読み聞かせを行い、合間に「グー、チョキ、パーでなにつくろう」など、楽しく体を動かして、親子で触れ合える遊びもしました。読み聞かせの後は午前の閉館時間まで、子どもたちと児童館のおもちゃで一緒に遊んでゆったりとした有意義な時間を過ごすことができました。

図書だより 7/17号

画像クリックでPDFへ

図書だより 6/25号

画像クリックでPDFへ

図書だより 5/21号

画像クリックでPDFへ

図書だより 4/23号

画像クリックでPDFへ

令和7年度県立学校応援寄附事業により、本校図書館に図書を寄贈いただきました。

2025/07/01


 5月吉日、本校の取組テーマ「学習環境整備事業」への応援ということで、今年度も図書購入費としてご寄附いただきました。このことにより、早期に今話題の本や生徒のリクエスト本を購入することができました。 毎年このような応援をいただいていることは、本校生徒にとって喜びであるとともに大きな励みとなっています。一段と読書離れが進む中、読書への興味関心や学習意欲の向上に繋がるこのような温かいご支援に心より感謝申し上げます。 ありがとうございました。今後とも宜しくお願い致します。県の県立学校応援寄附ページはこちらです。 https://www.pref.shiga.lg.jp/kengai/kifu/311246.html 

図書委員

展示の様子